HISTORICAL

University of Bertoua

University of Bertoua

Created by decree N°2022/0008 of January 06, 2022, the University of Bertoua inherits some establishments that already existed in the city, as establishments or annexes of other universities

ISABEE

The Higher Institute of Agronomy of Bertoua, is an establishment created by ministerial decree No: 15/0015/MINESUP/SG/DDEF/ESUP/ of January 28, 2015, under the supervision of the University of Dschang by the agreement of November 24, 2015. ISA is the first institute that offers agricultural training at the higher level in the region of ballast.

ESTM

The Higher School of Transformation of Mines and Energy Resources (ESTM) was created in 2022

ESSUT

The Higher School of Urban Planning and Tourism Sciences was created in 2022

ENS of Bertoua

The Ecole Normale Supérieure becomes an establishment of the University of Bertoua thanks to the decree of September 20, 1969 establishing and organizing the latter.

MESSAGE FROM THE RECTOR

University of Bertoua

The Recteur

Appointed by the presidential decree of June 03, 2022, Remy Magloire Etoua is the first rector of the University of Bertoua.

  • He is a mathematician who defended a thesis at the University of Montreal;

  • He was previously director of ENSPY.

  • Its mission is to improve higher education, research and development support

...
Remy Magloire Dieudonné Etoua

Professor

MISSIONS ET VISION

Our missions

  • To offer and transmit knowledge.
  • To develop research and human training.
  • To bring to the highest level and at the best rate of progress the higher forms of culture and research.
  • To provide access to higher education to all those who have the vocation and the ability.
  • To Contribute to support for development and social advancement and cultural.

Our vision

Remy Magloire Etoua appointed by the presidential decree of June 03, 2022, is the first rector of the University of Bertoua. Remy Magloire Etoua, professor, is a mathematician who defended a thesis at the University of Montreal in Canada. Before his appointment, he was the director of the National Polytechnic School of Yaoundé (ENSPY). He was also Deputy Director of Graduation and Authentication at the Ministry of Higher Education (Minesup).

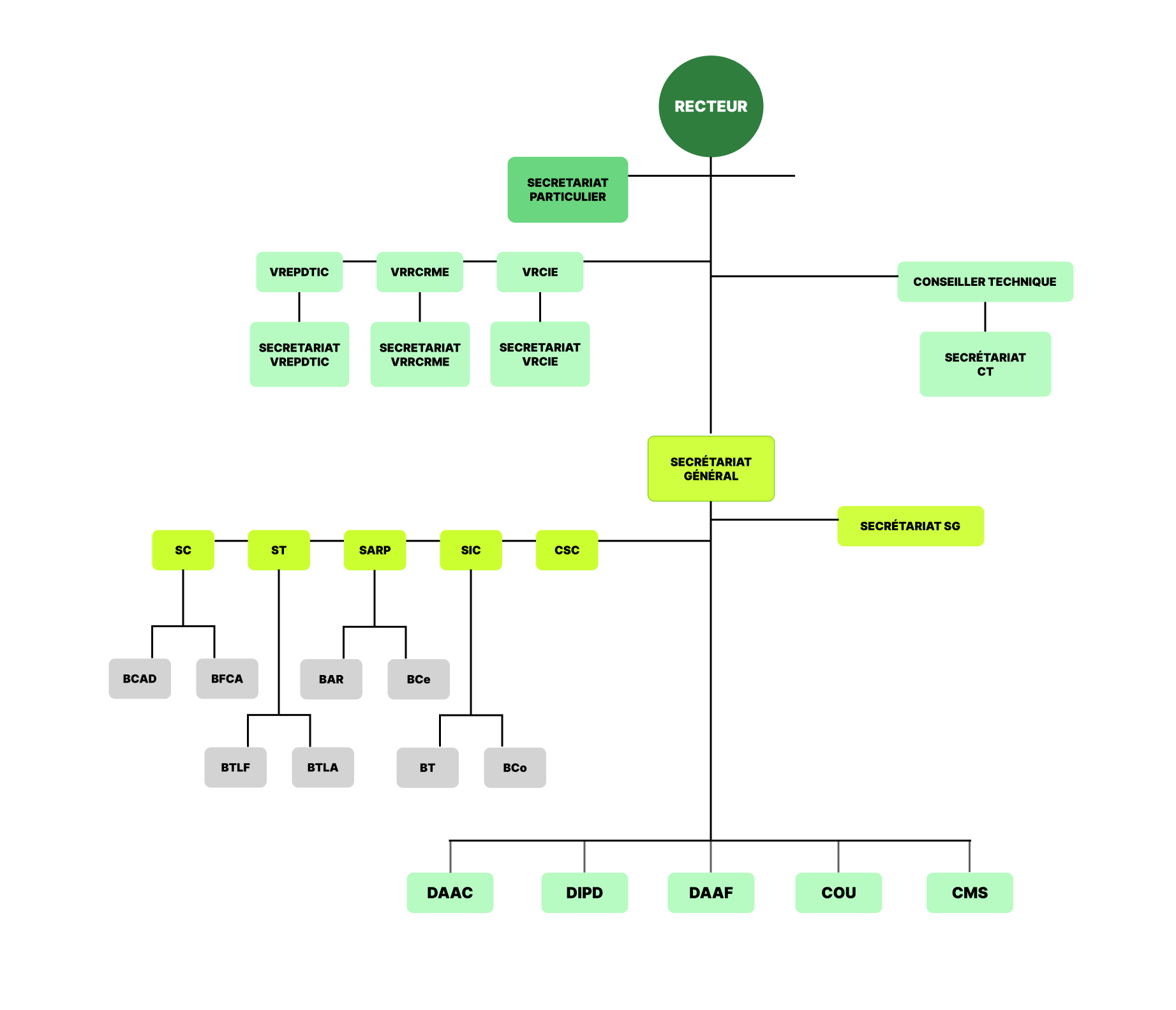
Organizational chart

App 3

App